Projects

Featured Projects

Featured Project

TIPE Helmholtz Resonator

Experimental and numerical study of Helmholtz resonators for acoustic attenuation. COMSOL Multiphysics modeling and experimental validation with frequency analysis.

  • COMSOL
  • Python
  • Acoustics
  • Experimental Analysis

Featured Project

Industrial Gearbox

Complete design and sizing of a gear reducer for industrial applications. Strength calculations, material selection, CAD validation, and performance optimization.

  • CATIA V5
  • SolidWorks
  • RDM
  • Sizing

Featured Project

FAB Project

Advanced manufacturing and fabrication project combining digital design with hands-on prototyping and production techniques.

  • Manufacturing
  • CAD/CAM
  • Prototyping
  • Digital Fabrication

Featured Project

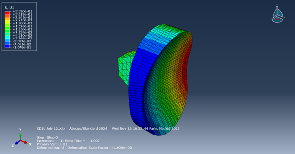
Glenoid Shoulder Implant

Finite element modelling and experimental validation of a pegged glenoid implant under tensile–compression loading. I designed the CAD geometry, implemented a linear elastic model for the 3D-printed polymer, and ran an ABAQUS mesh-convergence study to match the experimental displacement within ~1–2% at 150 N. The project gave me hands-on experience with boundary conditions, mesh refinement and the mechanics of implant loosening.

  • CATIA V5
  • ABAQUS
  • Finite Element Analysis
  • Experimental Mechanics

Other Projects

Low-Tech Refrigerator

IMP Project

Interdisciplinary Engineering project

Interdisciplinary project on material–process interactions combining casting, machining, metrology, and design of experiments.

Rapport
Low-Tech Refrigerator

Low-Tech Refrigerator

Sustainable Engineering

Passive evaporative cooling system for rural areas using terracotta, sand, and fabric

Rapport
SimbaRide

SimbaRide

E-Mobility & Solar Energy

Solar-powered motorcycle retrofit kit for East Africa's bodaboda sector

Article
Méthodes Itératives Scilab

Méthodes Itératives Scilab

Numerical Analysis

Implementation of iterative methods (Gauss-Seidel, Jacobi) for solving linear systems in Scilab

Rapport
Robot Cell

Robot Cell / Automation Line

Industrial Automation

FANUC robot simulation with RoboGuide for assembly process optimization

Résolution Numérique Système Linéaire

Résolution Numérique Système Linéaire

Numerical Methods

Numerical resolution of linear systems using iterative methods and state observer implementation

Rapport

Where I've Worked

Commercial & Project Manager @ AMJE

May 2024 - Present

Student-Led Professional Consulting Firm

Managing commercial strategy at AMJE, drafting custom proposals, budgeting, and leading client relations

  • As a member of the Board of Directors, led the commercial activity achieving a first semester revenue (June-Nov) of €160k
  • Relevant projects:
  • Department of Homeland Security (€60k): Design a prototype of car stopper
  • Airflow (€13k): Developed a patentable container using liquid nitrogen

Skills & Expertise

Technical Skills

Python
CATIA V5
SolidWorks
STAR-CCM+
COMSOL
MATLAB
RoboGuide
Git

Behavioral Profile

AssessFirst - Certified predictive talent assessment platform based on the Big Five personality model, measuring behavioral traits, motivations, and cognitive agility. AssessFirst is a recognized HR tech solution used by leading organizations worldwide.

This radar chart summarizes the behavioral traits assessed by this certified predictive talent tool, highlighting soft skills such as leadership, creativity, and adaptability. These results helped me understand how I function in team settings and how I lead engineering projects.

Soft Skills

  • Leadership & Team Coordination
  • Project Management
  • Problem Solving
  • Communication
  • Entrepreneurship
  • Innovation & Creativity

Posts & Publications

Insights, Data & Innovation

Explore my latest analyses and visualizations on engineering, economics, and technology in East Africa and beyond. Each post blends data-driven insights with a passion for impactful solutions.

⏱️ 7 min read

SimbaRide – Concept Note for a Solar-Powered Motorcycle Retrofit Kit in East Africa

Summary:

This document is a detailed project visualization and pre-study I created to explore a sustainable mobility concept tailored for East Africa's bodaboda sector. The idea: convert fuel-powered motorcycles into hybrid electric vehicles using a modular solar-charged rear or front wheel.

The project outlines key technical components, cost breakdown, ROI simulation, environmental impact, and a full pilot deployment plan in Arusha, Tanzania. While still in its conceptual phase, this work serves as a blueprint of how I imagine scalable and inclusive electrification solutions adapted to local ecosystems.

SimbaRide impact infographic SimbaRide logo
Download PDF
⏱️ 5 min read

Mapping Economic and Energy Indicators in East Africa (2023–2030)

Summary:

This section provides a dynamic visualization of key economic and energy data for Kenya, Tanzania, Uganda, Rwanda, Burundi, and Ethiopia.

  • Main visual elements:
    • Filled map showing nominal GDP distribution by country (2023)
    • Comparative bar charts: Electricity access rates, Industry share of GDP, Nominal GDP (Billion USD)
    • Forecast extension: Predicted demographic expansion and economic shifts up to 2035

Objective: Offer a clear, visual synthesis of East Africa's economic structure today and the forecasted dynamics to guide investors, policymakers, and academic studies.

Download PDF View Power BI
⏱️ 2 min read

Djembe Maker & Supporter – From Welding to Rhythm

Summary:

This project started with a need: tuning djembes with precision. I designed and welded a custom tool to apply controlled tension on the drum's rope system. After testing it successfully, I crafted my own djembe from raw materials.

The final step was bringing it to life: I played this djembe during a sports meetup to energize the teams and show support. This blend of craftsmanship, engineering and rhythm reflects my passion for hands-on creation and collective moments.

Image 1 Image 2 Image 3
⏱️ 18 min read

Industrializing Africa – Strategy, Projects, and AfDB Access Guide

Summary:

This official brochure by the African Development Bank outlines its comprehensive strategy to accelerate industrialization across Africa by 2025. It presents a structured vision for transforming growth into value-added production, job creation, and regional economic resilience.

  • Key challenges: overreliance on raw exports and weak local manufacturing capacity.
  • Targets by 2025:
    • Double Africa's industrial GDP to $1.72 trillion
    • Create 25 million industrial jobs
    • Strengthen regional value chains and market integration
  • AfDB's six strategic pillars: Build industrial policy frameworks, Finance catalytic projects, Foster efficient industrial clusters and SEZs, Expand regional integration and strategic partnerships
  • Case studies featured: Industrial projects in Guinea (Boké), Mauritania (SNIM), and Ethiopia (Derba Midroc Cement).
  • Access to funding: Eligibility criteria, financial instruments, and application procedures clearly outlined.

Objective: Provide governments, investors, and project developers with a strategic and operational roadmap to make industrialization a driver of inclusive and sustainable development across the continent.

Download PDF

What's Next?

Get In Touch

I'm currently looking for new opportunities in mechanical engineering, numerical simulation, or technical project management. Feel free to reach out if you'd like to discuss a project or simply connect!

Say Hello